欢迎访问陕西新时代生物转化检测有限公司官网!
陕西新时代生物转化检测有限公司一所综合性的卫生医药、相关健康等领域的技术服务机构
免费咨询热线:029-36383635

新闻资讯

News

收藏!网络餐饮食品安全专项治理重点查处清单及罚则金额对照表

发布时间:2026-04-14点击量:5

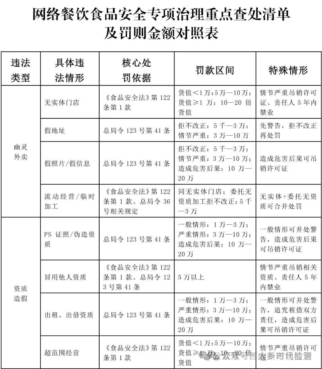
网络餐饮食品安全专项治理重点查处清单及罚则金额对照表 本清单基于2026年网络餐饮食品安全专项治理行动要求,对重点查处的6类违法行为进行细化,明确违法表现、排查要点、判定标准,兼顾线上排查与线下核查,方便执法人员精准识别、精准查处,同时为入网商家、平台提供合规指引。配套罚则金额对照表,按违法类型分类汇总,清晰呈现处罚依据、罚款区间及特殊情形,提升执法指导性和实操性。

一、幽灵外卖(重点攻坚类)

核心判定:无真实实体门店、无合法经营场所,或线上展示信息与实际经营情况严重不符,以“虚拟商家”形式开展网络餐饮服务,属于专项治理重中之重。 细化违法表现及排查要点: 1.无实体门店:线上注册商家无固定经营地址,或地址为虚构(如虚假小区门牌号、废弃厂房、空地);经营场所为居民住宅、车库、地下室等非商业用途区域,未取得食品经营许可(此类场所严禁开展餐饮加工);线上展示的门店照片为盗用、PS合成,无对应真实门店。 对应处罚条款:违反《食品安全法》第35条第1款(核心内容:国家对食品生产经营实行许可制度,从事食品生产、食品销售、餐饮服务,应当依法取得许可)、《网络餐饮服务食品安全监督管理办法》(总局令36号)第4条(核心内容:入网餐饮服务提供者应当具有实体经营门店并依法取得食品经营许可证,不得超范围经营)、《网络餐饮服务经营者落实主体责任规定》(总局令123号)第22条(核心内容:入网餐饮服务提供者应当依法取得食品经营许可,保证许可信息真实、有效、完整);依据《食品安全法》第122条第1款(核心内容:未取得食品经营许可从事食品经营活动的,没收违法所得、违法生产经营的食品、食品添加剂和用于违法生产经营的工具、设备、原料等物品,并处相应罚款)处罚,没收违法所得、工具、原料,货值<1万处5万—10万罚款,货值≥1万处10—20倍货值罚款,情节严重吊销许可证、责任人5年内禁业。 2.假地址:线上公示的经营地址与实际核查地址不一致,如标注A小区商铺,实际在B小区民宅;地址标注模糊(如“XX街道附近”),无法精准定位;借用他人经营地址注册,实际未在该地址开展经营。          对应处罚条款:违反《网络餐饮服务经营者落实主体责任规定》(总局令123号)第26条(核心内容:入网餐饮服务提供者应当在网络平台公示真实、准确的经营地址、联系方式等信息,不得弄虚作假)、《网络餐饮服务食品安全监督管理办法》(总局令36号)第9条(核心内容:入网餐饮服务提供者应当在网络平台首页显著位置公示食品经营许可证照片,公示的信息应当真实、准确、完整);依据总局令123号第41条(核心内容:入网餐饮服务提供者违反本规定,未按要求公示相关信息或公示信息虚假的,予以警告,拒不改正或情节严重的,处以相应罚款)处罚,警告,拒不改正处5千—3万罚款,情节严重处3万—10万罚款。 3.假照片/假信息:线上展示的后厨照片、门店环境照片为虚假(如盗用其他商家照片、使用网图);公示的营业执照、食品经营许可证地址、经营范围与实际不符;虚构门店规模、装修情况,误导消费者和监管部门。 对应处罚条款:违反《网络餐饮服务食品安全监督管理办法》(总局令36号)第10条(核心内容:入网餐饮服务提供者公示的门店照片、后厨照片应当真实,不得使用虚假照片误导消费者)、《网络餐饮服务经营者落实主体责任规定》(总局令123号)第26条(核心内容:入网餐饮服务提供者应当在网络平台公示真实、准确的经营地址、联系方式等信息,不得弄虚作假);依据总局令123号第41条(核心内容:入网餐饮服务提供者违反本规定,未按要求公示相关信息或公示信息虚假的,予以警告,拒不改正、情节严重或造成危害后果的,处以相应罚款)处罚,警告,拒不改正处5千—3万罚款,情节严重处3万—10万罚款,造成危害后果处10万—20万罚款+吊销许可证。 4.流动经营/临时加工:无固定经营场所,以流动餐车、临时摊位等形式入网,未办理食品经营许可;委托无资质的个人或场所加工餐食,自身无任何加工条件。          对应处罚条款:违反《食品安全法》第35条第1款(核心内容:国家对食品生产经营实行许可制度,从事食品生产、食品销售、餐饮服务,应当依法取得许可)、《网络餐饮服务食品安全监督管理办法》(总局令36号)第18条第4项(核心内容:入网餐饮服务提供者应当具有与经营的食品品种、数量相适应的加工经营场所,不得委托无资质的单位或个人加工食品);依据《食品安全法》第122条第1款(核心内容:未取得食品经营许可从事食品经营活动的,没收违法所得、违法生产经营的食品、食品添加剂和用于违法生产经营的工具、设备、原料等物品,并处相应罚款)处罚(同“无实体门店”:货值<1万处5万—10万罚款,货值≥1万处10—20倍货值罚款),委托无资质加工的,额外依据总局令36号相关规定(核心内容:入网餐饮服务提供者委托无资质单位或个人加工食品的,责令改正、警告,拒不改正的处以罚款),责令改正、警告,拒不改正处5千—3万罚款。 排查方式:线上比对(平台公示信息与地图定位、街景地图核对);线下核查(根据线上地址实地走访,核查是否有真实经营门店、是否具备加工条件);线索核查(消费者投诉、骑手反馈、同行举报的无店经营线索)。


二、资质造假(重点整治类)

核心判定:入网商家、平台未按规定提供真实、有效资质,通过伪造、冒用、租借等方式规避监管,属于主观故意违法,从严查处。 细化违法表现及排查要点: 1.PS证照/伪造资质:通过PS技术修改食品经营许可证、营业执照的有效期、经营范围、经营地址等信息;伪造虚假的食品经营许可、健康证明、检验合格报告;使用过期资质扫描件、虚假电子资质入网。          对应处罚条款:违反《食品安全法》第47条(核心内容:食品生产经营者应当建立食品安全自查制度,保证食品生产经营过程符合本法规定,并定期向所在地县级人民政府食品安全监督管理部门报告自查情况)、《网络餐饮服务经营者落实主体责任规定》(总局令123号)第22条第2款(核心内容:入网餐饮服务提供者不得伪造、变造、冒用食品经营许可等资质证明文件);依据总局令123号第41条(核心内容:入网餐饮服务提供者伪造、变造、冒用资质证明文件的,予以警告,根据情节轻重、是否造成危害后果,处以相应罚款,情节严重的吊销许可证)处罚,一般情形警告+1万—3万罚款,严重情形3万—10万罚款,造成危害后果10万—20万罚款+吊销许可证。 2.冒用他人资质:使用其他合法商家的食品经营许可证、营业执照注册入网,自身无任何资质;借用亲戚、朋友的资质开展经营,实际经营者与资质登记人不一致,且未办理变更手续。          对应处罚条款:违反《食品安全法》第47条(核心内容:食品生产经营者应当建立食品安全自查制度,保证食品生产经营过程符合本法规定,并定期向所在地县级人民政府食品安全监督管理部门报告自查情况)、《网络餐饮服务食品安全监督管理办法》(总局令36号)第8条(核心内容:网络餐饮服务第三方平台提供者应当对入网餐饮服务提供者的食品经营许可证进行审查,保证其许可证真实、有效);依据《食品安全法》第122条第1款(核心内容:未取得食品经营许可从事食品经营活动的,没收违法所得、违法生产经营的食品、食品添加剂和用于违法生产经营的工具、设备、原料等物品,并处相应罚款)(无证经营相关)、总局令123号第41条(核心内容:入网餐饮服务提供者冒用他人资质的,予以处罚,情节严重的吊销资质、限制责任人从业)处罚,没收违法所得及相关物品,并处5万以上罚款,情节严重吊销相关资质、责任人5年内禁业。  3.出租、出借资质:合法持证商家将自身食品经营许可证、营业执照出租、出借给无资质个人或单位,供其入网经营;允许他人以自身名义开展网络餐饮服务,收取“挂靠费”“管理费”。          对应处罚条款:违反《食品安全法》第47条(核心内容:食品生产经营者应当建立食品安全自查制度,保证食品生产经营过程符合本法规定,并定期向所在地县级人民政府食品安全监督管理部门报告自查情况)、《网络餐饮服务经营者落实主体责任规定》(总局令123号)第22条第2款(核心内容:入网餐饮服务提供者不得出租、出借食品经营许可等资质证明文件);依据总局令123号第41条(核心内容:入网餐饮服务提供者出租、出借资质证明文件的,予以警告,根据情节轻重、是否造成危害后果,处以相应罚款,同时追究租借双方责任)处罚,警告+1万—3万罚款,情节严重3万—10万罚款,造成危害后果10万—20万罚款+吊销许可证,同时追究租借双方责任。  4.超范围经营:食品经营许可证核定的经营范围与实际经营内容不符,如仅取得“热食类食品制售”资质,却销售冷食、生食(如凉拌菜、刺身)、裱花蛋糕;未取得“自制饮品”资质,却销售现制奶茶、果汁等。 对应处罚条款:违反《食品安全法》第35条第1款(核心内容:国家对食品生产经营实行许可制度,从事食品生产、食品销售、餐饮服务,应当依法取得许可,不得超范围经营)、《网络餐饮服务食品安全监督管理办法》(总局令36号)第4条(核心内容:入网餐饮服务提供者应当具有实体经营门店并依法取得食品经营许可证,不得超范围经营);依据《食品安全法》第122条第1款(核心内容:未取得食品经营许可从事食品经营活动的,没收违法所得、违法生产经营的食品、食品添加剂和用于违法生产经营的工具、设备、原料等物品,并处相应罚款)处罚,没收违法所得及相关原料、工具,货值<1万处5万—10万罚款,货值≥1万处10—20倍货值罚款,情节严重吊销许可证。  排查方式:资质联网核查(通过国家企业信用信息公示系统、食品经营许可管理系统,核对资质真实性、有效性);线上线下比对(核查线上公示资质与线下实际资质是否一致);资质细节核查(检查资质复印件是否有涂改、PS痕迹,公章是否清晰、真实)。


三、原料问题(核心安全类)

核心判定:食材来源、质量不符合食品安全要求,存在“三无”、过期、变质等问题,直接危害消费者健康,是专项治理的核心环节。 细化违法表现及排查要点: 1.过期、腐败变质原料:使用超过保质期的食材(如过期米面油、调味品、预制菜);使用腐败变质、霉变、生虫的食材(如发霉的粮食、变质的肉类、腐烂的蔬菜);食材储存不当(如常温存放需冷藏的食材)导致变质后仍继续使用。 对应处罚条款:违反《食品安全法》第34条(第2、4、6、8项)(核心内容:禁止生产经营超过保质期的食品,禁止生产经营腐败变质、霉变生虫的食品,禁止生产经营储存不当导致变质的食品);依据《食品安全法》第124条第1款(核心内容:生产经营禁止生产经营的食品,没收违法所得、违法生产经营的食品、食品添加剂和用于违法生产经营的工具、设备、原料等物品,并处相应罚款,情节严重的吊销许可证,涉嫌犯罪的移送公安)处罚,没收违法所得、工具、原料,货值<1万处5万—10万罚款,货值≥1万处10—20倍货值罚款,情节严重吊销许可证,涉嫌犯罪的移送公安追究刑责。    2.三无原料:使用无生产日期、无质量合格证、无生产厂家的“三无”食材(如散装调味品、来路不明的肉类、无标签预制菜);使用无检验检疫合格证明的畜禽肉类、水产品(如私屠滥宰的猪肉、未检疫的海鲜)。          对应处罚条款:违反《食品安全法》第34条(第1、7项)(核心内容:禁止生产经营无标签的预包装食品,禁止生产经营无检验检疫合格证明的肉类、水产品);依据《食品安全法》第124条第1款(核心内容:生产经营禁止生产经营的食品,没收违法所得、违法生产经营的食品、食品添加剂和用于违法生产经营的工具、设备、原料等物品,并处相应罚款)处罚(同“过期、腐败变质原料”:货值<1万处5万—10万罚款,货值≥1万处10—20倍货值罚款),涉及无检验检疫合格证明的,额外依据《动物防疫法》相关规定(核心内容:销售无检验检疫合格证明的畜禽肉类、水产品,责令改正、没收违法物品,并处相应罚款)补充处罚。 3.来源不明原料:食材采购无固定供货渠道,无法提供供货者资质、联系方式;采购病死、毒死或者死因不明的畜禽、水产动物及其制品;采购野生保护动物及其制品作为食材。          对应处罚条款:违反《食品安全法》第34条(第7、12项)(核心内容:禁止生产经营无检验检疫合格证明的肉类、水产品,禁止生产经营病死、毒死或者死因不明的畜禽、水产动物及其制品);依据《食品安全法》第124条第1款(核心内容:生产经营禁止生产经营的食品,没收违法所得、违法生产经营的食品、食品添加剂和用于违法生产经营的工具、设备、原料等物品,并处相应罚款,情节严重的吊销许可证,涉嫌犯罪的移送公安)处罚(货值<1万处5万—10万罚款,货值≥1万处10—20倍货值罚款),情节严重吊销许可证、追究刑责;采购野生保护动物及其制品的,同时依据《野生动物保护法》相关规定(核心内容:禁止生产经营使用国家重点保护野生动物及其制品制作的食品,违者没收违法物品及违法所得,并处违法所得15倍以上30倍以下罚款,涉嫌犯罪的移送公安)处罚,涉嫌犯罪的移送公安。 4.未索证索票、未查验:采购食材时未索取供货者的营业执照、食品经营许可证,未索取食材检验合格证明;未建立采购台账,无法追溯食材来源;未对采购的食材进行感官查验,接收不合格食材。 对应处罚条款:违反《食品安全法》第53条第1款(核心内容:食品经营者采购食品,应当查验供货者的许可证和食品出厂检验合格证或者其他合格证明,建立并遵守进货查验记录制度);依据《食品安全法》第126条第1款第3项(核心内容:食品经营者未按规定建立并遵守进货查验记录制度的,责令改正、警告,拒不改正或情节严重的,处以相应罚款、责令停产停业或吊销许可证)处罚,责令改正、警告,拒不改正处5千—5万罚款,情节严重责令停产停业、吊销许可证。  排查方式:线下核查(检查商家食材储存区域、冷藏冷冻设备,核查食材保质期、标签信息);台账核查(检查采购台账、索证索票资料,核对食材来源与供货者资质);抽样检测(对重点食材如肉类、蔬菜、调味品进行抽样,检测是否符合食品安全标准)。四、卫生脏乱(基础规范类)核心判定:商家后厨、加工区域卫生不符合《餐饮服务食品安全操作规范》(GB 31654),存在交叉污染、病媒生物滋生等隐患,易引发食品安全事故。 细化违法表现及排查要点: 1.后厨脏乱差:后厨地面、墙面、操作台有油污、积水、垃圾;餐具、饮具未清洗消毒,随意堆放;食材与垃圾、杂物混放,未分类存放。 对应处罚条款:违反《食品安全法》第33条(核心内容:食品生产经营应当符合食品安全标准,并符合下列要求:具有与生产经营的食品品种、数量相适应的食品原料处理、加工、销售、贮存场所,保持该场所环境整洁,与有毒、有害场所及其他污染源保持规定的距离)、GB 31654餐饮卫生规范(核心内容:餐饮服务提供者应当保持加工经营场所清洁卫生,餐具饮具应当清洗消毒,食材应当分类存放);依据《食品安全法》第126条第1款(核心内容:食品生产经营者未按规定保持生产经营场所清洁卫生、未按规定清洗消毒餐具饮具的,责令改正、警告,拒不改正或情节严重的,处以相应罚款、责令停产停业或吊销许可证)处罚,警告,拒不改正处5千—5万罚款,情节严重责令停产停业、吊销许可证。 2.饲养宠物:后厨内饲养猫、狗等宠物,宠物随意活动,污染食材、餐具和加工区域;允许宠物进入食品加工、储存区域,未采取隔离措施。 对应处罚条款:违反《食品安全法》第33条(核心内容:食品生产经营应当符合食品安全标准,不得有影响食品安全的行为)、GB 31654餐饮卫生规范(核心内容:餐饮服务提供者的加工经营场所不得饲养宠物,防止宠物污染食品);依据《食品安全法》第126条第1款(核心内容:食品生产经营者有影响食品安全的行为,责令改正、警告,拒不改正或情节严重的,处以相应罚款、责令停产停业或吊销许可证)处罚,警告,拒不改正处5千—5万罚款,情节严重责令停产停业、吊销许可证。 3.交叉污染:生熟食材未分开存放、分开加工(如生肉与蔬菜放在同一冰箱、使用同一砧板和刀具);加工直接入口食品的人员,同时处理生食材,未洗手消毒、未更换工作服。          对应处罚条款:违反《食品安全法》第33条(核心内容:食品生产经营应当符合食品安全标准,防止交叉污染)、GB 31654餐饮卫生规范(核心内容:餐饮服务提供者应当严格区分生熟加工区域和工具,加工直接入口食品的人员应当保持个人卫生,避免交叉污染);依据《食品安全法》第126条第1款(核心内容:食品生产经营者未按规定防止交叉污染的,责令改正、警告,拒不改正或情节严重的,处以相应罚款、责令停产停业或吊销许可证,造成食品安全事故的从重处罚)处罚,警告,拒不改正处5千—5万罚款,情节严重责令停产停业、吊销许可证,造成食品安全事故的从重处罚。 4.设施设备未维护:冷藏冷冻设备温度不达标(冷藏≤8℃、冷冻≤-18℃),未定期清理、维护;通风、排烟设施损坏,后厨油烟弥漫、潮湿发霉;消毒设备未正常使用,消毒记录不完整或虚假。 对应处罚条款:违反《食品安全法》第33条(核心内容:食品生产经营应当具有与生产经营的食品品种、数量相适应的冷藏、冷冻设施,具有相应的消毒、通风等设施设备,并定期维护、清洗、校验)、《网络餐饮服务食品安全监督管理办法》(总局令36号)第18条第3项(核心内容:入网餐饮服务提供者应当具有与经营的食品品种、数量相适应的冷藏、冷冻、消毒等设施设备,定期维护并做好记录);依据《食品安全法》第126条第1款(核心内容:食品生产经营者未按规定维护、使用设施设备的,责令改正、警告,拒不改正或情节严重的,处以相应罚款、责令停产停业或吊销许可证)处罚,警告,拒不改正处5千—5万罚款,情节严重责令停产停业、吊销许可证。 排查方式:线下实地检查(重点查看后厨加工区、储存区、消毒区卫生情况);设施设备核查(检查冷藏冷冻设备温度、消毒设备运行状态);卫生记录核查(检查消毒记录、清洁记录是否完整、真实)。


五、包装配送(延伸监管类)

核心判定:餐食包装、配送环节不符合食品安全要求,存在二次污染风险,是网络餐饮食品安全的“最后一道防线”,专项治理中同步强化监管。 细化违法表现及排查要点: 1.未使用食安封签:餐食出餐后未粘贴食安封签,或使用破损、可重复粘贴的封签;封签信息不完整(未标注商家名称、封签时间);配送过程中封签被破坏,未及时告知消费者和商家。 对应处罚条款:违反《网络餐饮服务食品安全监督管理办法》(总局令36号)第19、20条(核心内容:入网餐饮服务提供者应当使用封签对配送的餐食进行密封,封签应当完好、信息完整,配送人员不得擅自拆封,封签破损的应当及时告知消费者和商家);依据总局令36号相关规定(核心内容:入网餐饮服务提供者未按规定使用食安封签的,责令改正、警告,拒不改正的处以罚款)处罚,责令改正、警告,拒不改正处5千—3万罚款。   2.包装不洁、不合规:使用无资质、无标签的一次性包装(如“三无”餐盒、塑料袋);包装容器有油污、污渍,未清洗消毒;包装材料有毒有害(如使用回收塑料、非食品级包装),高温下易释放有害物质。          对应处罚条款:违反《食品安全法》第34条第9项(核心内容:禁止生产经营被污染的包装材料、容器,禁止使用有毒、有害的包装材料)、《网络餐饮服务食品安全监督管理办法》(总局令36号)第19条(核心内容:入网餐饮服务提供者应当使用符合食品安全标准的包装材料,包装应当清洁、无毒、无害);依据《食品安全法》第124条第1款(核心内容:生产经营被污染或使用有毒有害包装材料的食品,没收违法所得、违法物品及相关工具,并处相应罚款,情节严重的吊销许可证)、总局令36号相关规定处罚,没收违法包装材料及相关食品,货值<1万处5万—10万罚款,货值≥1万处10—20倍货值罚款,情节严重吊销许可证。  3.配送过程不规范:餐食未密闭存放,配送箱未清洗消毒,内部有异味、污渍;配送箱内混放有毒有害物品(如杀虫剂、打火机)、个人物品(如手机、钥匙);高温、低温天气未采取保温、冷藏措施(如热餐未保温、冷餐未冷藏)。 对应处罚条款:违反《网络餐饮服务食品安全监督管理办法》(总局令36号)第14、20条(核心内容:网络餐饮服务第三方平台提供者应当对配送过程进行管理,配送人员应当保持配送箱清洁,不得混放有毒有害物品,根据食品特性采取保温、冷藏措施);依据总局令36号相关规定(核心内容:配送过程不符合规范的,责令改正、警告,拒不改正或造成食品安全隐患的,处以相应罚款并从重处罚)处罚,责令改正、警告,拒不改正处5千—3万罚款,造成食品污染、引发食品安全隐患的从重处罚。   4.配送人员管理不到位:配送人员未取得有效健康证明,患有碍食品安全疾病仍从事配送工作;配送人员配送过程中随意接触餐食,未佩戴口罩、手套;配送车辆不洁,未定期消毒。 对应处罚条款:违反《食品安全法》第45条(核心内容:食品生产经营人员应当取得健康证明,患有碍食品安全疾病的不得从事食品生产经营活动)、《网络餐饮服务食品安全监督管理办法》(总局令36号)第13、14条(核心内容:网络餐饮服务第三方平台提供者应当对配送人员进行食品安全培训和管理,配送人员应当保持个人卫生,佩戴口罩、手套,配送车辆应当定期消毒);依据《食品安全法》第126条第1款第6项(核心内容:食品生产经营人员未取得健康证明从事相关工作的,责令改正、警告,拒不改正的处以罚款)、总局令36号相关规定处罚,警告,拒不改正处5千—3万罚款,涉及配送人员无健康证明的,额外对商家/平台予以处罚。    排查方式:线上抽查(查看平台订单配送记录、商家食安封签使用照片);线下核查(检查商家包装材料资质、封签使用情况,抽查配送箱清洁消毒记录);随机抽查(跟随配送骑手,核查配送过程规范性)。


六、平台失责(主体责任类)

核心判定:第三方平台未履行食品安全主体责任,未对入网商家进行有效审核、监管,导致违法商家入网经营,需承担连带责任,从严追责。 细化违法表现及排查要点: 1.未履行资质审核义务:未对入网商家进行实名登记,未审查商家食品经营许可证、营业执照的真实性、有效性;对资质过期、吊销的商家,未及时注销其入网资格;未建立商家资质档案,或资质档案不完整、虚假。 对应处罚条款:违反《食品安全法》第62条第1款(核心内容:网络食品交易第三方平台提供者应当对入网食品经营者进行实名登记,明确其食品安全管理责任,依法审查其食品经营许可证)、《网络餐饮服务经营者落实主体责任规定》(总局令123号)第10条(核心内容:网络餐饮服务第三方平台提供者应当对入网餐饮服务提供者的资质进行严格审核,建立资质档案,对资质过期、吊销的商家及时注销入网资格)、《网络餐饮服务食品安全监督管理办法》(总局令36号)第8条(核心内容:网络餐饮服务第三方平台提供者应当对入网餐饮服务提供者的食品经营许可证进行审查,保证其许可证真实、有效);依据《食品安全法》第131条第1款(核心内容:网络食品交易第三方平台提供者未按规定履行资质审核义务的,没收违法所得,并处相应罚款,情节严重的责令停业、吊销许可证,与违法商家承担连带责任)处罚,没收违法所得+5万—20万罚款,情节严重责令停业、吊销许可证,与违法商家承担连带责任。 2.未履行报告、停止服务义务:发现入网商家存在无证经营、资质造假、原料变质等严重违法行为,未及时制止、未下架相关商家,未向辖区市场监管部门报告;接到消费者投诉、监管部门通知后,未及时核查、处理违法商家。 对应处罚条款:违反《食品安全法》第62条第2款(核心内容:网络食品交易第三方平台提供者发现入网食品经营者有违反本法规定行为的,应当及时制止并立即报告所在地县级人民政府食品安全监督管理部门;发现严重违法行为的,应当立即停止提供网络交易平台服务)、《网络餐饮服务食品安全监督管理办法》(总局令36号)第16条(核心内容:网络餐饮服务第三方平台提供者发现入网餐饮服务提供者存在严重违法行为的,应当立即停止提供服务,并向所在地县级人民政府食品安全监督管理部门报告);依据《食品安全法》第131条第1款(核心内容:网络食品交易第三方平台提供者未按规定履行报告、停止服务义务的,没收违法所得,并处相应罚款,情节严重的责令停业、吊销许可证,造成食品安全事故的从重处罚并承担连带责任)处罚,没收违法所得+5万—20万罚款,情节严重责令停业、吊销许可证,造成食品安全事故的从重处罚并承担连带责任。 3.未履行信息公示、记录义务:未在平台显著位置公示入网商家的营业执照、食品经营许可证、量化分级信息;未完整保存网络订单信息(包括订单号、商家信息、消费者信息、配送信息),保存期限不足6个月;公示的商家信息虚假、误导消费者。          对应处罚条款:违反《食品安全法》第62条第1款(核心内容:网络食品交易第三方平台提供者应当在平台显著位置公示入网食品经营者的相关资质信息)、《网络餐饮服务食品安全监督管理办法》(总局令36号)第9、15条(核心内容:网络餐饮服务第三方平台提供者应当在平台显著位置公示入网餐饮服务提供者的资质信息,完整保存订单信息不少于6个月)、《电子商务法》相关规定(核心内容:电子商务平台经营者应当公示平台内经营者的相关信息,完整保存交易信息);未公示信息或信息虚假的,依据《食品安全法》第131条第1款(核心内容:网络食品交易第三方平台提供者未按规定公示信息或公示信息虚假的,没收违法所得,并处5万—20万罚款)处罚(5万—20万罚款);未保存订单信息的,依据《电子商务法》第80条(核心内容:电子商务平台经营者未按规定保存交易信息的,责令限期改正,逾期未改正的,处2万—10万罚款,情节严重的处10万—50万罚款)处罚,责令改正,逾期1万—10万罚款。     4.未履行配送管理义务:未对配送商、配送骑手进行食品安全培训、管理;未要求配送商、骑手遵守配送环节食品安全规范(如配送箱消毒、食安封签使用);对配送环节的违法违规行为,未及时制止、整改。 对应处罚条款:违反《网络餐饮服务食品安全监督管理办法》(总局令36号)第13条(核心内容:网络餐饮服务第三方平台提供者应当对配送人员进行食品安全培训和管理,明确配送环节的食品安全要求)、《网络餐饮服务经营者落实主体责任规定》(总局令123号)相关规定(核心内容:网络餐饮服务第三方平台提供者应当加强对配送环节的管理,督促配送商、骑手遵守食品安全规范);依据总局令36号相关规定(核心内容:网络餐饮服务第三方平台提供者未按规定履行配送管理义务的,责令改正、警告,拒不改正的处以罚款,造成食品污染的与相关方承担连带责任)处罚,责令改正、警告,拒不改正处5千—3万罚款,造成配送环节食品污染的,与配送商、骑手承担连带责任。 排查方式:平台核查(要求平台提供商家资质审核记录、订单保存记录、投诉处理记录);线上抽查(检查平台商家信息公示情况,核查资质真实性);线索核查(结合商家违法案例,倒查平台是否履行审核、监管义务)。

图片

图片

图片

联系地址
地址:陕西省西咸新区泾河新城美国科技产业园A701号4层
联系方式
  • 联系电话:029-36383635
  • 联系邮箱:yb19840909@163.com
陕西新时代生物转化检测有限公司

扫一扫关注公众号

Copyright © 2024 陕西新时代生物转化检测有限公司 All Rights Reserved. 陕ICP备2024037229号

陕西新时代生物转化检测有限公司扫一扫咨询微信客服
服务热线

服务热线

029-36383635

微信客服
陕西新时代生物转化检测有限公司
微信客服
陕西新时代生物转化检测有限公司
返回顶部